image
20251215邱莉玲/台北報導

台驊:明年運價戰一觸即發

image
台驊控股創辦人顏益財預估,2026年航運市場將走向「供給過剩、需求分化」新循環週期。圖/美聯社
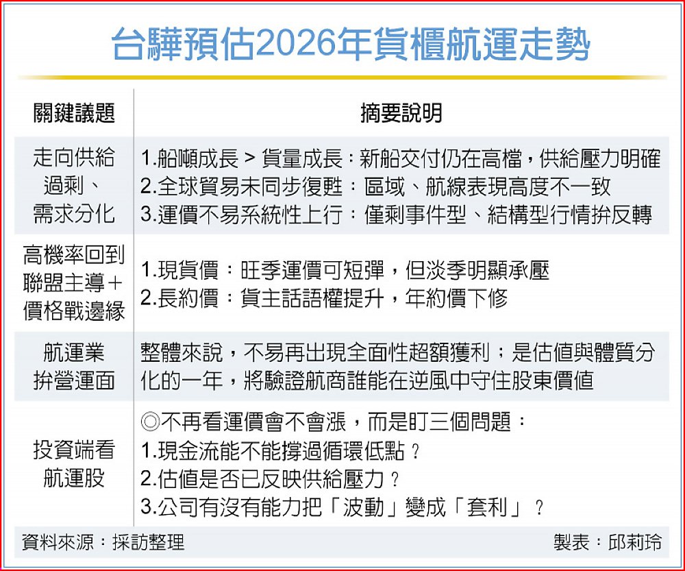
台驊預估2026年貨櫃航運走勢

 航運市場在2025年歷經關稅戰掀起的驚濤駭浪之後,台驊控股創辦人顏益財預估,2026年將走向「供給過剩、需求分化」的新循環週期,創紀錄的運力遠大於貨量增速,貨主話語權提升,年約價下修趨勢不變,現貨價可能僅在旺季短彈,但在淡季壓力加劇,運價戰一觸即發。

 顏益財示警,2026年海運市場仍受重要事件與變數影響,包括持續或新爆發的地緣政治衝突等,由於全球貿易未同步復甦,運價不容易出現系統性上行,僅剩「事件型行情」、「結構型行情」可能短期推動運價,整體來說,航運業也不易再出現全面性超額獲利。

 所謂事件型行情,包括地緣政治變化、港口碼頭擁擠、罷工事件等,短期可能推升成本與運價,或重構供應鏈與路線;結構性行情主要指航商營運模式優化,2026年有高機率回到「3+1聯盟」主導(三大海運聯盟、全球最大航商MSC獨立運營)格局,必要時採空白航班、跳港、降速、加速拆解舊船等減降運力措施,改變市場供需平衡狀態。

 從投資端看航運股,顏益財強調,觀察重點不再是「運價會不會漲」,而是要緊盯三大關鍵問題:現金流能不能撐過循環低點?估值是否已反映供給壓力?公司有沒有能力把「波動」變成「套利」?2026年也是企業估值與體質分化年,投資航運股不再是追價,而是要驗證誰能在逆風中守住股東價值。

 根據Alphaliner截至14日數據,全球營運貨櫃輪7,481艘,較一個月前增加32艘、156,212TEU,合計運力達到創紀錄的逾3,353萬TEU;此外,全球在建船舶已逼近或超越1,000萬TEU,同創新高。

 市場關注紅海復航對海運的影響,顏益財認為,受到地緣政治影響因素較大,何時復航還很難說。但大部分航商因為供給過剩問題,為了維持運價水平,避免崩盤,全面性復航的意願可能延緩。

 除供給端運力爆表,整體市場運價承壓,2026年海運市場需求端也走向分化,不同航線、季節的波動將更明顯,貿易政策不確定性,高關稅與反制措施仍會改變貨物流向及需求節奏。中國+1、美國+1策略持續重塑物流鏈,中國出口到美國貨量低迷,但中國出口到東南亞、東南亞出口到美國急升。