image
20260306蘇崇愷、賴瑩綺/北京報導

2026大陸兩會》財政發力 陸中央投資逾人民幣5兆

加上地方配套,資金規模會很大;貨幣政策方面,降息降準還有空間

image
大陸為穩經濟、擴投資,今年將繼續實施積極財政政策及適度寬鬆貨幣政策。圖/本報資料照片
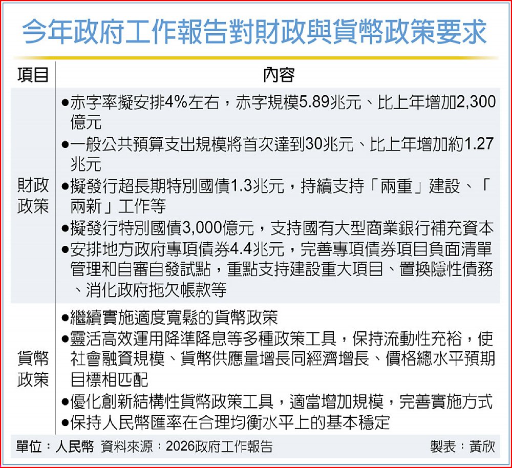
今年政府工作報告對財政與貨幣政策要求

 大陸為穩經濟、擴投資,今年將繼續實施積極財政政策及適度寬鬆貨幣政策。大陸國務院總理李強5日在政府工作報告中提出,今年擬發行超長期特別國債人民幣(下同)1.3兆元,支持「兩重兩新」政策。國務院官員指出,今年中央層級投資資金將逾5兆元。

 「兩重」指國家重大戰略實施和重點領域安全能力建設;「兩新」指大規模設備更新、消費品以舊換新。政府工作報告指出,今年赤字率擬安排4%左右,與2025年保持一致;今年赤字規模5.89兆元,較去年增加2,300億元。今年擬發行特別國債3,000億元,支持國有大型商業銀行補充資本。2025年發行相關特別國債規模為5,000億元。另外,今年擬安排地方政府專項債券4.4兆元,與去年一致,將重點支持建設重大項目、置換隱性債務、消化政府拖欠帳款等。

 報告指出,2026年財政支出繼續保持相當規模,要持續用力優化支出結構,更加注重支持提振消費、投資於人、保障民生等方面,提高財政資金使用效益。

 政府工作報告起草組成員、國務院研究室副主任陳昌盛5日表示,今年穩投資將從三方面入手:一是充分發揮政府資金的引導和項目牽引作用。今年包括預算內投資、「兩重」建設,地方政府專項債等,中央層級的資金會超過5兆元,若加上地方配套,資金規模會很大;二是努力促進場景開放以啟動投資;三是通過深化改革來啟動釋放投資潛力。

 貨幣政策方面,報告指出,把促進經濟穩定增長、物價合理回升作為貨幣政策的重要考量,靈活高效運用降準降息等多種政策工具,保持流動性充裕,使社會融資規模、貨幣供應量增長同經濟增長、價格總水準預期目標相匹配。保持人民幣匯率在合理均衡水準上的基本穩定。

 針對加強重點領域風險防範化解,報告指出,積極有序化解地方政府債務風險。支持各地用足用好政策,加快化解隱性債務風險,嚴防虛假化債,把遏制違規新增隱性債務作為鐵的紀律。

 今年年初中國人民銀行行長潘功勝就曾表示,今年人行將繼續實施適度寬鬆的貨幣政策,強調降息降準還有一定空間,為實現「十五五」良好開局提供有力的金融支撐。6日下午潘功勝、大陸商務部長王文濤、財政部長藍佛安、發改委主任鄭柵潔、證監會主席吳清等大陸經濟與金融一把手將出席人大記者會,成為本次兩會眾所關注焦點。