image
20260305蘇崇愷、賴瑩綺/北京報導

2026大陸兩會》婁勤儉:堅持擴大內需戰略

全國人大會議今開幕,發言人:大力提振消費,打造強大境內市場,推動對外開放

image
大陸十四屆全國人大四次會議記者會現場。圖/蘇崇愷
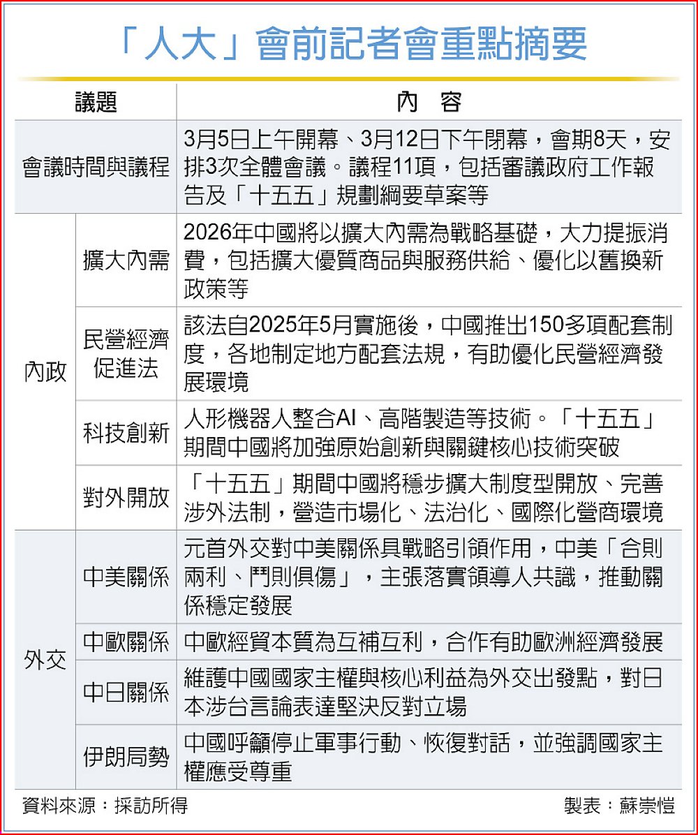
「人大」會前記者會重點摘要

 大陸「兩會」正如火如荼展開,全國政協14屆四次會議4日登場,隨後14屆全國人大四次會議5日開幕,大陸國務院總理李強將在開幕式發表政府工作報告。針對各界關注的大陸穩經濟措施,全國人大會議發言人婁勤儉4日在記者會上表示,2026年大陸將堅持擴大內需這個戰略基礎,大力提振消費,推進建設強大境內市場。

全國人大會議會期八天,將於12日下午閉幕。本次大會議程共有11項,包括審議政府工作報告及「十五五」規劃綱要草案等。

針對2026年大陸將推出哪些拉動消費的政策等問題,婁勤儉4日回應,一方面,擴大優質消費品和服務供給。實施服務消費提質惠民行動,加快培育服務消費新增長點。優化消費品以舊換新政策,推動商品消費擴容升級。打造國際化消費環境,豐富消費情境,辦好「購在中國」系列活動。

另一方面,堅持惠民生和促消費緊密結合。促進高品質就業,制定實施城鄉居民增收計畫,增強居民消費能力。穩步推進基本公共服務普及化,完善教育、托育、養老、醫療保障體系,減少民眾消費的後顧之憂。

婁勤儉表示,2026年,全國人大常委會將針對建設境內統一大市場、扎實推進鄉村全面振興等方面展開監督,制定社會救助法、醫療保障法等,推動將更多資源投入民生領域,讓民眾「能消費、敢消費、願消費」。

針對「十五五規劃」,婁勤儉表示,「十五五」時期是大陸基本達到社會主義現代化鞏固基礎、全面施力的關鍵時期。中共20屆四中全會審議通過「十五五」規劃建議,為未來五年的大陸發展作出戰略部署。「十五五」規劃綱要草案在廣泛徵求意見的基礎上,將提請此次大會審查批准並公布實施。

對於大陸宣布擴大對外開放,但近年來進口增長放緩,外商直接投資也出現下降一事,婁勤儉表示,只有開放才能朝向現代化發展。

 「十四五」時期,大陸出口占世界比重穩定在14%以上,貨物貿易連續九年位居世界第一,服務貿易、雙向投資穩居世界前列,累計實際使用外資超過7,000億美元,2025年高技術產業引資占比接近三分之一。

婁勤儉強調,「十五五」時期,大陸將繼續穩步擴大制度型開放,維護多邊貿易體制,拓展雙向投資合作空間,高品質共建「一帶一路」,和各國一起把市場做大。