image
20260305沈美幸/台北報導

工具機業憂油電雙漲 衝擊買氣

image
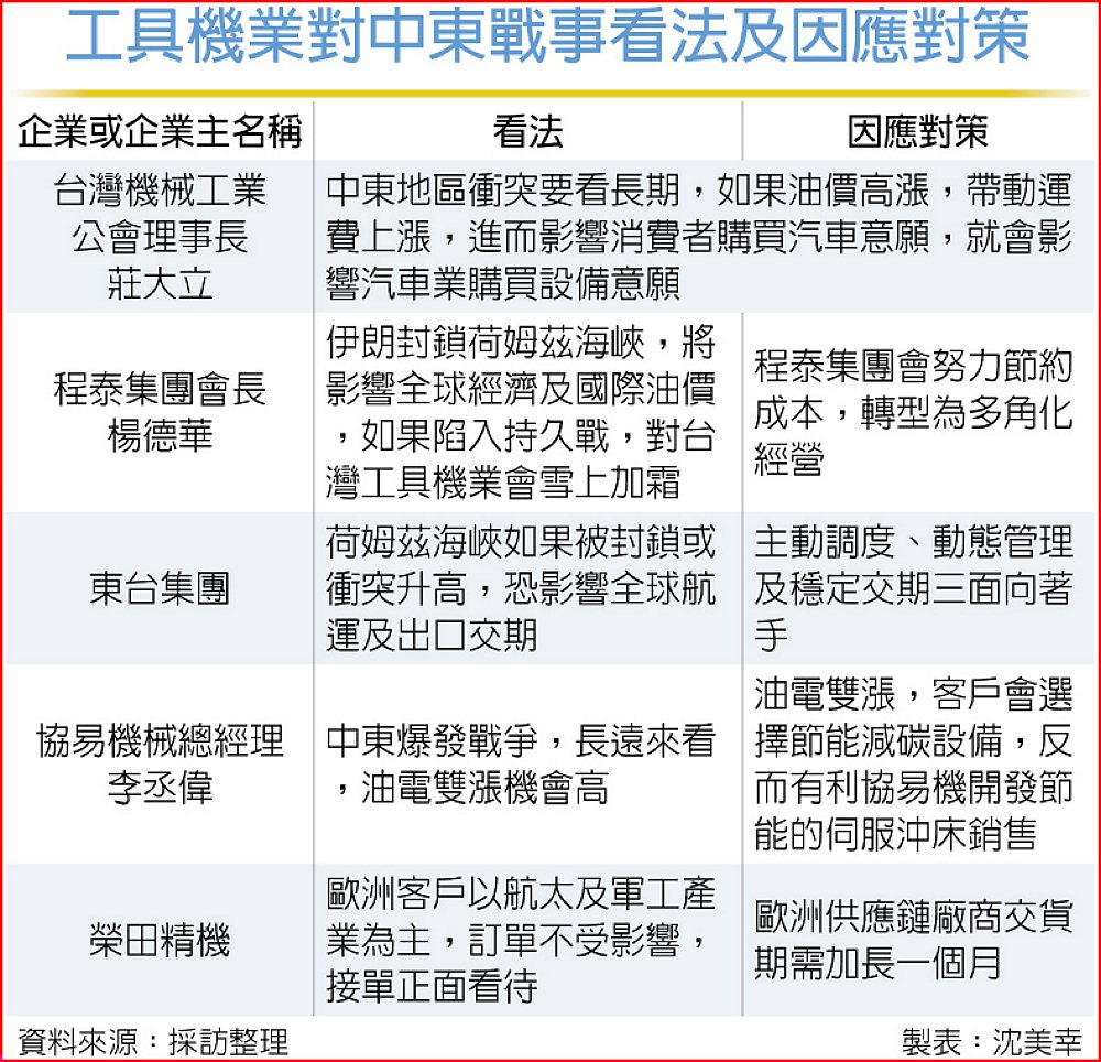
機械公會理事長莊大立表示,中東地區衝擊要看長期,油價若一直高漲,航運費也漲,恐衝擊機器設備買氣。圖/本報資料照片
工具機業對中東戰爭看法及因應對策

 工具機業屋漏偏逢連夜雨,尚未擺脫美國實施對等關稅的衝擊,近期中東情勢升高,伊朗封鎖荷姆茲海峽,引發國際油價上漲,業者擔憂,銅等原物料飆漲,若油價及運費也跟著上漲,最怕演變為油電雙漲,墊高業者營運生產成本,衝擊客戶購買設備意願及買氣。

 也有部分業者自認接單未受中東戰事延燒影響。協易機總經理李丞偉表示,長遠來看,油電雙漲的機會高,會有更多客戶選擇購買節能減碳設備,協易機伺服沖床強調省電,反而有利銷售。生產大型車床為主的榮田主管指出,歐洲客戶以航太及軍工產業為主,對接單正面看待,但歐洲供應鏈廠商交期的確因中東戰事而加長1個月。

中東爆發戰爭,台灣工具機直接外銷中東占比雖不高,但業者卻對戰事憂心忡忡。機械公會理事長莊大立表示,中東地區一些衝擊要看長期;油價若一直高漲,航運費也會漲,進而影響購買汽車意願,汽車銷量減少,對機器設備需求也會少。

三鋒機器總經理郭璦玫指出,伊朗封鎖荷姆茲海峽,引發國際油價上漲,如果近期無法抑制物價及原物料成本上漲,對工具機業又是一記重拳。

東台表示,近期中東情勢升溫,市場關注荷姆茲海峽若發生封鎖或衝突升級,恐對全球航運與出口交期造成影響。東台為確保客戶權益與供貨穩定,採三大措施,一、主動調度:積極與歐洲及土耳其等地區代理商溝通,採取提前下單與彈性出貨規劃,以因應可能的物流變數,像航線繞行造成的航程增加。二、動態管理:即時掌握航線運能與保險費用變動,並與夥伴保持高度聯繫,確保供應鏈韌性。三、穩定交期:目前各項出貨計畫仍有序進行,東台持續優化物流配置,力求將環境因素對交期影響降至最低。