image
20260224孫彬訓、呂欣芷/台北報導

公股金銀團拜 期許馬年躍高峰

image
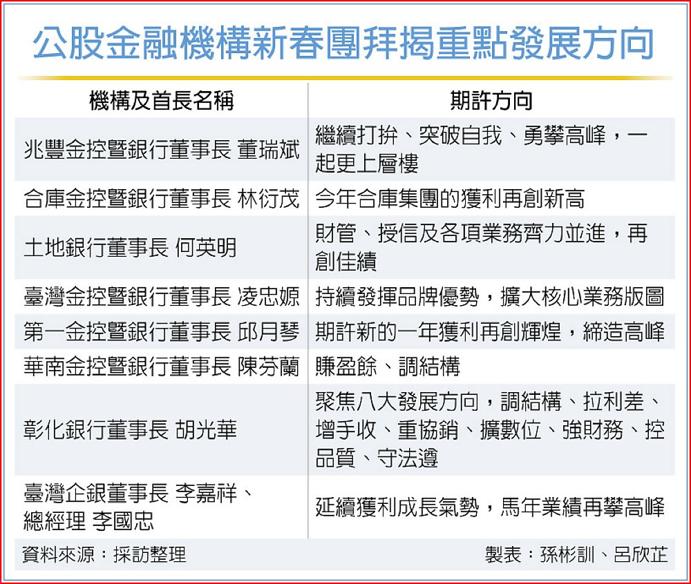
公股金融機構新春團拜揭重點發展方向

金馬迎春、開工首日,公股金控、銀行新春團拜紛紛宣示最新發展方向,目標都是持續成長,期許今年再創高峰。

兆豐金暨銀行董事長董瑞斌指出,儘管國際政經局勢變幻莫測,但有十足信心,今年仍將持續專注保持企金競爭優勢,同時聚焦多元獲利、深化海外布局,精準掌握資產管理業務的巨大商機。新的一年勉勵員工能發揮「千里馬」的堅毅精神與衝勁,繼續打拚、突破自我、勇攀高峰,一起更上層樓。

合庫金暨銀行董事長林衍茂表示,今年台灣及全球經濟持續成長,AI產業帶動供應鏈依然熱絡,傳統產業也重拾成長動能,期盼員工齊心協力拓展各項業務,兼顧資產品質、有效控管業務風險,厚實永續經營的根基,讓今年合庫集團的獲利再創新高。

土地銀行董事長何英明指出,今年將申辦高資產業務及設定績效目標,期許在財管、授信及各項業務齊力並進,再創佳績。

臺灣金暨銀行董事長凌忠嫄說,期勉集團攜手前進,在既有基礎上再接再厲,發揮品牌優勢,擴大核心業務版圖,特別在授信業務與手續費收入方面,維持穩健成長動能;期許銀行、人壽及證券三大子公司加速導入數位與AI,強化流程效率與客戶體驗。

第一金暨銀行董事長邱月琴則期許新的一年獲利再創輝煌,締造高峰;華南金暨銀行董事長陳芬蘭則以「賺盈餘、調結構」為經營主軸,以放款業務「量穩價增」及財管手續費收入「高成長」為兩大主軸的業務經營策略,並強化金融商品投資獲利能力。

彰化銀行董事長胡光華強調,今年規劃持續聚焦八大發展方向,包含「調結構、拉利差、增手收、重協銷、擴數位、強財務、控品質、守法遵」,關注全球市場動態,適時調整營運策略,穩健應對潛在風險。

臺灣企銀事長李嘉祥及總經理李國忠以「跨域並進,再創高峰」為經營策略主軸,從業務成長、經營效率與永續發展三大面向推進,期許臺灣企銀能延續獲利成長氣勢,馬年業績再攀高峰。