image
20260224呂淑美、鄭郁平、陳昱光、楊淨淳/台北報導

林修銘:2026台股有很好期待

image
證交所23日舉行證券暨期貨業丙午年新春團拜,金管主委彭金隆(右四)、證交所董事長林修銘(左四)等一同出席。圖/王德為
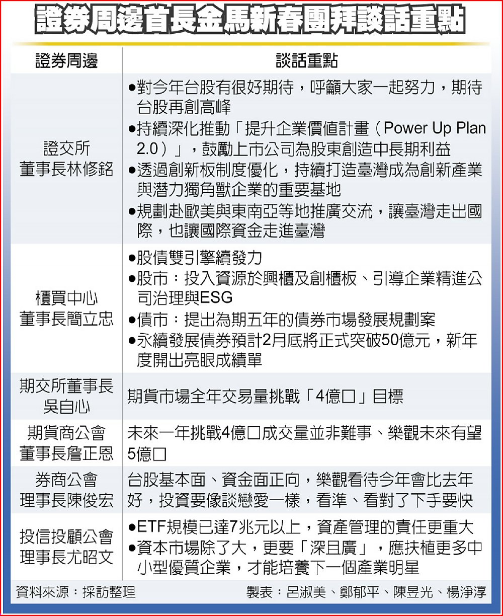
證券周邊首長金馬新春團拜談話重點

證券周邊單位23日舉行新春團拜記者會,臺灣證券交易所董事長林修銘指出,對今年台股表現「有很好的期待」,至於各界關心川普再度祭出關稅變數,林修銘胸有成竹認為,之前台美關稅談判結果獲得最惠國待遇,約有75%市值的公司獲得優於最惠國待遇,取得優於競爭者的條件,看好台灣企業的韌性。

 林修銘表示,從之前關稅232條款談判結果來看,顯現出台灣在ICT資通訊上,尤其AI及半導體供應鏈的重要性,去年ICT產業營收成長10%,且各公司對今年預測展望樂觀;而且台美合作緊密,在這樣產業發展下,可看到台灣未來的新希望。

 林修銘強調,雖會面臨122條款的不確定性因素,但相信台灣產業韌性,過去我們展現令人刮目相看的成績,即使未來面臨各種變化,仍會更謹慎;期待大家一起努力,推動台股再創高峰。

櫃買中心董事長簡立忠表示,新的一年櫃買中心將持續以扶植新創企業、推動債券市場發展為重要使命,股債雙核心齊發力,也將永續發展債券持續列為重要推動業務,預計2月底發行金額將正式突破50億元,新年度開出亮眼成績單。

 券商公會理事長陳俊宏表示,台灣今年民生、經濟持續成長,帶動台股表現優於去年,加上市場資金充沛,股市為經濟櫥窗,看好台股今年表現會比去年更好。

陳俊宏更以談戀愛來形容投資心法,看準、看對了下手要快,台灣扮演AI重要供應鏈角色,半導體及相關上下游產業發展正向,績優股自然搶手。

臺灣期貨交易所董事長吳自心則說,現貨市場已站穩在30,000點以上,期盼期貨市場朝今年能穩健向前,達成期盼已久「4億口」的目標。

 期貨公會理事長詹正恩也樂觀響應,認為隨著市場動能延續,未來一年挑戰4億口成交量並非難事、期貨業績可望持續蒸蒸日上,更樂觀大喊未來也有望上看5億口,期許在市場動能延續下,成交量將再創新高,為新春揭開好兆頭。

投信投顧公會理事長尤昭文指出,ETF整體規模已突破7兆元,資產管理所肩負的責任也隨之加重。他強調,資本市場的發展不能只追求規模「做大」,更要朝「做深、做廣」邁進,避免資金過度集中於少數權值股,應積極引導資金挹注更多具成長潛力的中小型優質企業,為市場培育下一個產業明星。