image
20251107沈美幸/台北報導

美關稅衝擊 機械業搶國防訂單求生

image
臺灣機械工業同業公會6日舉辦80週年慶酒會,機械公會理事長莊大立(左四)邀請總統賴清德(右四)出席,共同慶賀機械公會生日快樂。圖/顏謙隆
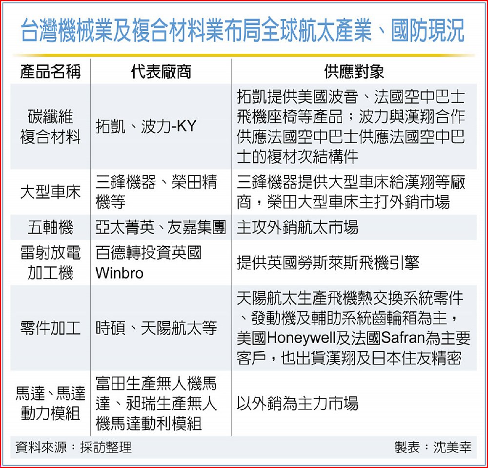
台灣機械業及複合材料業布局全球航太產業、國防現況

 台灣機械工業公會理事長莊大立6日於機械工業同業公會80周年慶指出,台灣機械產業不可能像職棒球星大谷翔平「二刀流」,業者要在各自領域專精、尋求利基市場。國防及航太是穩健市場,業者可爭取維修商機並有意願配合總統賴清德呼籲投身國防工業。

 莊大立說,台灣機械業或多或少都與國防工業沾上邊,也出設備給漢翔等廠商,但更重要是政府要給訂單,而不是多向國際採購。三鋒機器總經理郭璦玫也說,三鋒生產的大型車床,長年投身國防及航太等相關產業,當然願意配合政府投入本土國防工業。

 業者透露,不少台灣機械業者已投入全球航太與國防的國際大廠供應鏈中,項目包括碳纖維複合材料、大型車床、五軸機、雷射放電加工機、零件加工、馬達及馬達動力模組等,有足夠實力撐起台灣軍工產業一片天。

 莊大立強調,台灣機械產業眼下問題是人才,除非企業付得起比台積電高的薪水,機械業仍希望能找好人才,此外,關稅及匯率依舊是機械業經營兩大難題,台美關稅愈低愈好,希望盡快公布。

 至於許多機構都預測新台幣未來將升值,他表示,希望匯率緩升,機械業今年很辛苦,他今年曾就業者受關稅衝擊,多次與賴總統見面,政府資源分配有限,期待貸款專案申請條件更為寬鬆。

 機械公會表示,國際情勢雖動盪不安,機械業逐漸回穩且緩步向上。展望明年,中東戰事可望落幕,重建商機可期。因應下個十年機械業發展,提出六大發展策略及方向,一、貼近客戶,成客戶信賴的夥伴;二、策略聯盟,以集團化服務提供客戶完整解決方案;三、發展利基型產品與應用市場;四、建立差異化之核心技術能力;五、培養多元機械產業發展人才;六、精實企業體質,提升競爭力。