image
20260312孫彬訓、呂欣芷、陳美君/台北報導

公股行庫季會 財部聚焦七議題

須留意中東戰事對獲利影響,以及新青安房貸,與海外布局策略等

image
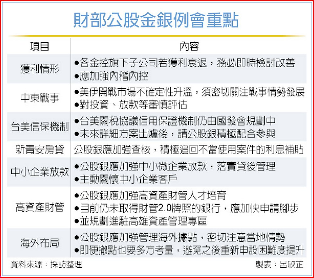
財部公股金銀例會重點

 財政部11日召開公股金融事業業務研討會,此一財長莊翠雲主持的會議,主要聚焦各公股金控與銀行獲利情形、中東戰事、台美關稅協議信用保證機制,及新青安房貸等七類議題。與會人士透露,財政部重視地緣政治影響下的各金控子公司獲利,提醒如有衰退情形,要即時檢討改善,同時應加強內稽內控。公股銀行要關注美伊戰事發展,審慎評估投資、放款。

 此一每季舉行的會議上,本次邀請專家針對複合型綠能進行演講,目的是要公股銀行更了解相關產業,積極支持放款。

 財政部關切公股銀海外布局策略,建議加強管理海外據點,即便撤點也要多方考量,避免之後若要重新申設困難度提升。去年底以來,各公股銀評估整併或裁撤海外據點時,原有六家銀行打算撤守緬甸市場,但僅兩家遞件,據了解,主因是外交關係考量,決定視政經情勢發展重新評估是否撤點。

 對於台美關稅談判先前達成共識,將採「台灣模式」,由企業赴美投資2,500億美元,並由政府提供2,500億美元信用保證。據悉,信用保證機制仍由國發會規劃中,財政部於會議上指出,未來詳細方案出爐後,公股銀要積極配合參與。

 即將到期的新青安房貸,也是這次會議討論的焦點之一。財政部強調,公股銀應加強查核,積極追回不當使用案件的利息補貼,隨著新青安貸款將於7月底到期,屆時是否續辦、調整申貸條件等,也於本次會議聽取主管意見,作為財政部擬具相關後續方案的參考。

 財政部並在會中呼籲公股銀行,應加強對中小微企業放款的貸後管理,並主動關懷中小企業客戶;與此同時,為積極響應金管會亞洲資產管理中心政策,各公股銀應加強相關財管人才培育,目前仍未取得財管2.0牌照的臺灣銀行、土地銀行及臺灣企銀,應加快申請腳步,並規劃進駐高雄資產管理專區。