image
20260303楊日興、黃有容/台北報導

各部會動員 啟動穩定物價

image
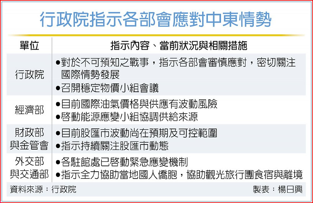
行政院指示各部會應對中東情勢

 美以伊情勢使國際油氣與物流大亂,台灣面臨能源波動風險。為避免影響內政民生,行政院長卓榮泰2日要求啟動能源應變小組,協調供給來源以預防。經濟部也稱短期不受影響,發電已有備援規劃,出招緩解油價上漲。

 行政院發言人李慧芝2日表示,卓榮泰當日上午針對中東最新情勢,邀集財政部、金管會、外交部及經濟部召開會議。其中,財政部與金管會指出,目前股匯市波動情形尚在預期及可控範圍以內。經濟部能源署則表示,當前國際油、氣價格及供給,將隨戰事升溫有波動風險。

 卓榮泰因此指示,經濟部啟動能源應變小組,協調能源供給來源。同時,行政院副院長鄭麗君也要召開穩定物價小組,預作因應準備。財、金兩部會則持續觀察股匯市動態。

 針對能源供應狀況,經濟部2日強調,台灣去年油、氣進口分別來自10國、14國,來源很多元。本次荷姆茲海峽的封鎖,雖有連帶影響部分的油氣進口,但短期內已掌握抵港油氣船隻不受影響,長期有備援規劃確保發電穩供。且中油、台電已有供需聯繫機制及預警制度,可掌握市場需求變化,預先規劃船期以進行存量控管等應變機制。

 對於油價,經濟部表示,責成中油依「國內汽柴油浮動油價調整機制作業原則」及油價平穩措施來檢視汽柴油,以協助照顧民生與穩定物價政策,有效減緩國際油氣價格上漲之衝擊。

 經濟部指出,政府平時已透過進口來源多元化、長約為主的採購模式、以及儲備安全存量等措施,未來也將增加包含美國在內等採購量,確保進口來源多元,強化能源供應安全。