image
20260225楊日興/台北報導

卓揆擘劃13戰略產業藍圖

半導體、AI等為發展重點,拚讓台灣更富強;擬修訂10法案,涵蓋能源、都更、投資

image
行政院長卓榮泰24日率隊赴立法院進行施政報告,歸納出13項戰略產業要成為未來發展的重心。圖/姚志平
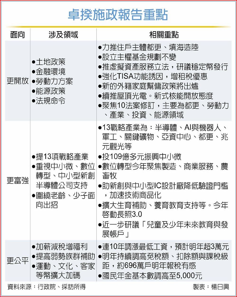
卓揆施政報告重點

 行政院長卓榮泰24日率隊赴立法院進行施政報告,對於台灣如何「更富強」,歸納出從半導體、AI等13項戰略產業要成為未來發展的重心,並整理十項要修訂的主要法案,涵蓋能源、都更、投資。

 卓榮泰在國會以棒球國家隊徵召各路好手譬喻,台灣朝野來自不同政黨、對內能競爭、對外須團結,望新會期不分黨派,通過院版《財劃法》與總預算案。

 在政府施政方向上,卓榮泰指出,為讓台灣更富強,政府將以13項戰略產業為發展重點。首先「半導體」要根留台灣、布局全球;「AI」以新十大建設為核心;強化「矽光子、量子」供應鏈自主韌性;「AI機器人」以台南柳營為核心基地,結合沙崙、六甲等機器人中心發展;「軍工」發展無人機與機器人;「安控」加速產業智慧化接軌國際;「次世代通訊」要打造衛星、6G模擬網、測試驗證平台等,加速商用化。

 「關鍵礦物」方面,台美合作強化採礦、提煉、探索礦源等;「生技醫療」則整合自主技術與數據,驅動創新健康數據服務;「亞洲資產管理中心」會把高雄經驗複製到其他城市;「基礎公共建設及都市更新」將增加民間參與國家建設的誘因,增加導入以住戶為主體的自主都更;打造「百大文化基地」,強化台灣文創;會展、演唱會等經濟推動「兆元觀光產業」,台灣觀光研訓院也預計7月成立、與業界協力行銷台灣觀光。

 卓榮泰指出,為打造更開放的法規環境,將進行十項法規修訂,主要涵蓋都更、勞力、投資、能源,包括《都市更新建築容積獎勵辦法》、《都市危險及老舊建築物建築容積獎勵辦法》、《外國技術人力工作資格及許可管理辦法》、《產業創新條例》、「歡迎台商回台投資行動方案審查作業要點」、「根留台灣企業加速投資行動方案審查作業要點」、「中小企業加速投資行動方案審查作業要點」、「中小企業加速投資貸款要點」、《再生能源憑證實施辦法》、《電業法》。

 對其他面向,卓榮泰提及,包括中小微、數位轉型、老齡化相關的長照3.0與醫藥、少子化相關的生養教育相關政策,均是施政重點。