image
20260223黃欣/綜合報導

A股有戲 人民幣升值可期

陸股明日開紅盤,大陸券商看好科技、AI概念股加持下,金馬年迎股匯雙漲行情

image
圖/新華社
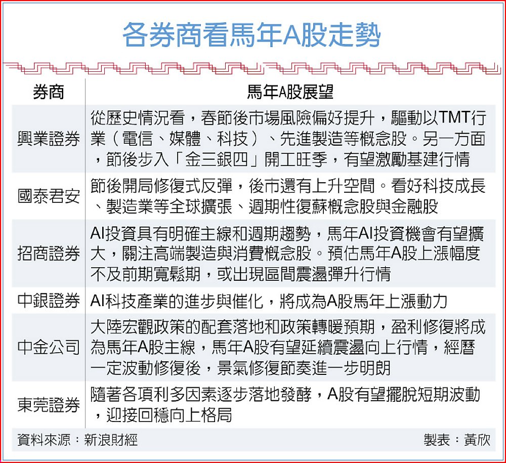
各券商看馬年A股走勢

 大陸A股明(24)日即將迎接馬年開紅盤,由於今年是大陸「十五五規劃」開局之年,加上節前多家外資投行先後唱多A股,大陸券商普遍認為在科技、AI概念股加持下,A股節後上漲依舊可期,有望迎接股匯雙漲行情。

 新浪財經報導,今年上證指數站上4,000點大關後,外資投行持續唱多A股。高盛2026年建議增持A股和港股;摩根大通將A股與H股評級調升至「超配」;瑞銀認為,政策支持、企業盈利改善及資金流入等因素,有望推動A股估值提升,均可看出全球資本有望流向東方。

 展望馬年走勢,多家大陸券商看好AI、科技、消費概念股表現,將激勵下一波A股上漲動能。國泰君安指出,看好科技成長、製造業等週期性復甦概念股與金融股,認為A股馬年開紅盤後有望修復式反彈。光大證券則認為TMT行業(電信、媒體、科技)以及先進製造以及先進製造業仍是行情主線,加上刺激政策有望加碼,A股上揚行情延續時間有所拉長。

 大陸私募基金複勝資產合夥人杜浩然認為,2026年投資人焦點不再是未來一到兩年的盈利增速,而是回歸到訂單增速和盈利表現的基本面。他認為,今年A股有三大關注重點:一是經濟面,包括AI科技行情、新消費、醫藥創新等都值得期待。二是資金配置需求推動權益市場,三是核心資產從房地產為基礎的基建類資產轉向科技製造與創新。

 人民幣匯市方面,春節期間人民幣走出強勢拉升行情,主要受美元指數走弱、美國聯準會降息預期升溫、大陸經濟穩步恢復以及外貿順差保持高位等四大因素推動。人民幣兌美元離岸價21日穩守在6.89元以上,進入2月以來,人民幣匯率升值幅度接近1.3%。

 申萬宏源證券首席市場專家桂浩明指出,人民幣匯率回升,除了改善大陸資產價格被低估的問題,同時也將推升大陸上市公司價值,進而吸引更多外資布局大陸市場。桂浩明表示,若2026年人民幣升值幅度大於2025年,對股市的積極影響更加不容小覷。

 東方金誠首席宏觀分析師王青認為,考慮到今年第一季大陸出口有望繼續保持較快增長,企業結匯需求持續增加,再加上美元指數短期大幅反彈的可能性不大,預計春節前後人民幣仍會處於偏強運行格局。