image
20260206沈美幸/台北報導

訂單回溫 工具機廠喜迎春燕

台美關稅底定,近期詢單均有增加趨勢,業者樂觀看待今年營運

image
台美關稅談判底定,工具機廠近期詢單均有增加趨勢,也加速與客戶洽談訂單。圖/本報資料照片
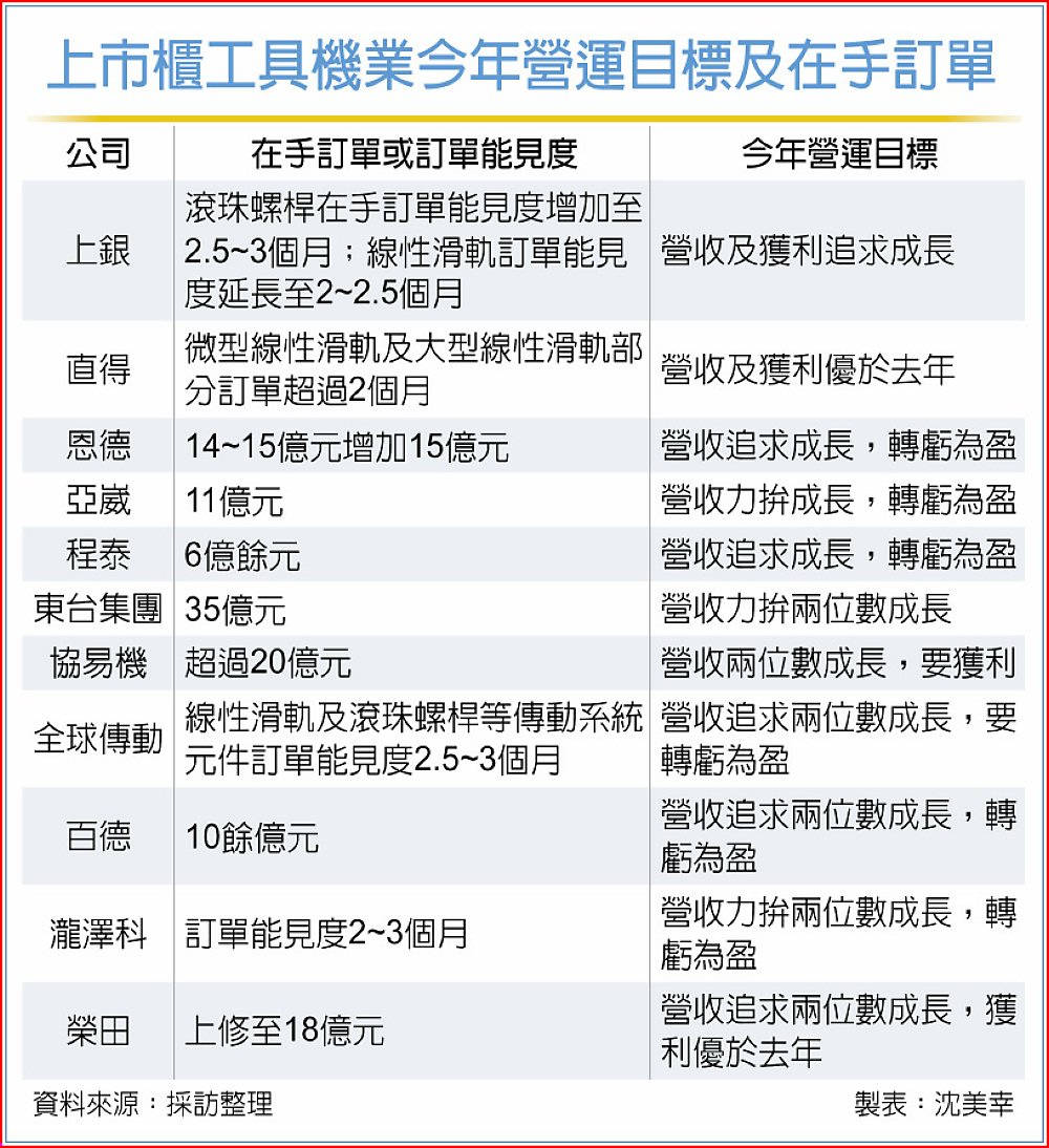
上市櫃工具機業今年營運目標及在手訂單

 台美關稅談判底定,工具機廠近期詢單均有增加趨勢,也加速與客戶洽談訂單。恩德、台中精機、友嘉集團、亞崴、瀧澤科、三鋒、協易機、東台集團旗下亞太菁英及榮田等工具機廠在手訂單回升,業者普遍樂觀看待今年營運,泰半訂出今年營收挑戰雙位數成長。

 百德總經理謝天昕指出,美國對台對等關稅20%,加進口關稅約4.7%、鋼鋁關稅3%,台灣工具機輸美稅率總計28%,現在台美關稅將調降至15%且不疊加,對業者來說,當然是件好事,可與日本及韓國等競爭對手在相同水平競爭。就百德來說,去年支付5%關稅,額外支付1~200萬美元,今年關稅負擔可大幅減輕。

 百德表示,目前在手訂單10餘億元,訂單能見度看到今年第二季末,航太產業訂單能見度更看到第三季末,今年營收追求兩位數成長,營運成長動能主要來自航太、能源及半導體等產業。

 瀧澤科則指出,市場及景氣還不明朗,客戶不急著擴大投資,主要都是為了提升生產效率或是改善品質等因素才購買設備。1、2月接單確實比去年8、9月好,在手訂單能見度2、3個月但不到滿載程度,目前中國大陸、美國、中南美洲及東南亞市場都有訂單,今年營收力拚雙位數成長。

 恩德主管指出,恩德產品涵蓋工具機、木工機及精工機,目前接單及出貨都正常,巴西市場比較活絡點,在手訂單從去年底14~15億元回升至15億元,今年計畫將精工機拓展至巴西及其他美洲市場。

 東台集團目前在手訂單達35億元,其中東台工具機事業訂單,以轉投資的亞太菁英來自航太產業,而榮田則有軌道交通建設、新能源以及半導體耗材等行業訂單。榮田表示,台美對等關稅底定之後,美國市場訂單有比較活絡的跡象,訂單涵蓋國防軍工在內的航太產業。榮田目前在手訂單從17億元上修至18億元,部分長單能見度則看到2027年上半年,今年營收有望挑戰兩位數成長。

 協易機指出,正加快與美國客戶洽簽訂單速度,大陸、日本及東南亞市場都有訂單,整體訂單能見度至少看到年底,力拚今年營收及獲利勝過去年。