image
20260125鄭妤安/台北報導

迎台美協議 央行三對策穩匯

將透過大額結匯即時通報、資金進出申報及場外報表稽核等機制應對

image
台美關稅貿易協議定案,是否波及新台幣匯率的穩定頗受關注,央行認為,在科技廠外幣流動性充沛等因素下,「新台幣匯率的影響仍在可控制範圍內」,將透過大額結匯即時通報等多項外匯監理機制,穩定匯市。圖/本報資料照片
新台幣匯率議題的美國因素與對策

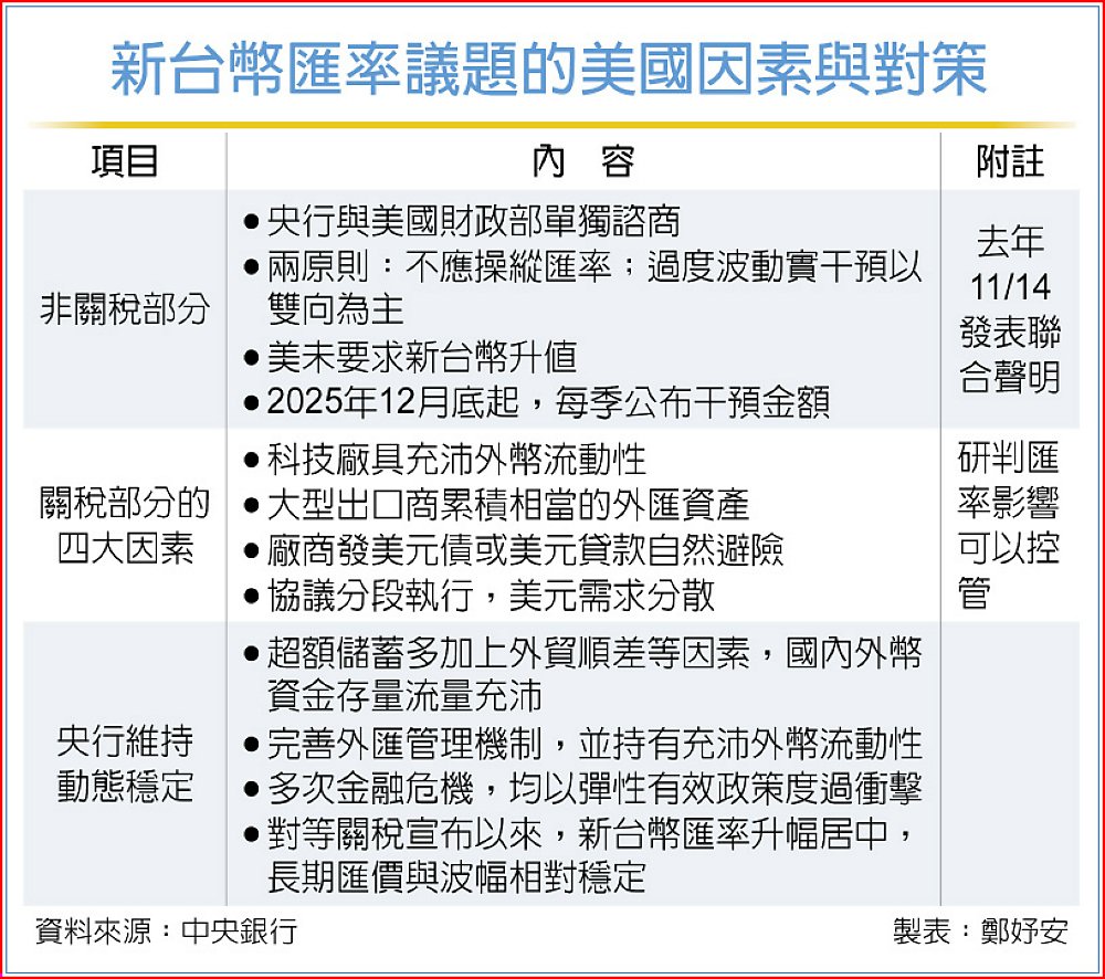
 台美關稅貿易協議定案,涉及金額龐大的對美投資,尤其科技企業的美元需求大增,是否波及新台幣匯率的穩定頗受關注。中央銀行首度對此提出正式說明,該行認為,在科技廠外幣流動性充沛等四項因素下,「新台幣匯率的影響仍在可控制範圍內」,將透過大額結匯即時通報等多項外匯監理機制,穩定外匯市場。

央行將於26日赴財委會,說明關稅協議對台灣整體財經的影響,尤其如何維持外匯市場的穩定。央行提供書面說明,做上述表示。至於非關稅壁壘的匯率議題,央行將另行單獨與美方財政部磋商,此部分最新聲明主要有兩項,一是不應操縱匯率,避免阻礙國際收支的有效調整,或取得不公平的競爭優勢。二為干預匯市須以匯率過度波動或失序變動為主,且採雙向干預。在美方的要求下,央行對干預匯市金額等資料,已調整為每季公布一次。

台美關稅協議對新台幣匯率的影響方面,央行說明,由於要求台灣對美直接投資2,500億美元,對美元的需求或將提高,但研判基於以下四項因素,對新台幣匯率的影響,仍在可控制的範圍內。這些因素包括:赴美投資的科技大廠,近年對美商品出口大增,具充沛外幣流動性;大型出口商長期累積相當規模的外匯資產,可動用自有外匯赴美投資;廠商因未來收入以美元計價,可發行美元債券或自銀行取得美元融通自然避險。以及該協議將於數年內分階段執行,可分散廠商對美元的需求等。

央行強調,該行也有維持新台幣匯率雙向動態穩定的能力。首先是,台灣存在的超額儲蓄,可以支應廠商國內外投資需求,且外貿順差、國際收支健全加上外債極低,在上述情況下,國內外幣資金供給充裕,反映在外幣資金的存量與流量,都相當充沛。

其次,央行會透過外匯監理機制,包括大額結匯即時通報、資金進出申報等作法,掌握國內外資金流向與外匯市場動態,並配合場外報表稽核與實地檢查等措施,確保外匯市場穩定。

而央行本身也持有充沛的外幣流動性,可以視市場情勢,提供國內外幣資金的流動性,如果遇到供需失衡導致溪台幣匯率出現過度波動,將適時進場調節,維持新台幣匯率的動態穩定。