image
20260122楊日興/台北報導

新淨零布局 聚焦民間參與

國科會擬有條件擴大考慮核能,未來為綠電增設「合理電價」高門檻,台積電將出資力挺

image
國科會委員會議提出新「淨零科技創新方案」草案,主軸之一就強調社區實作與普惠。圖/本報資料照片
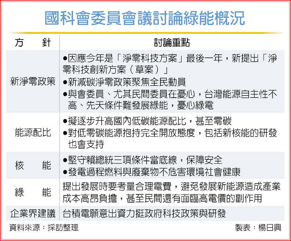
國科會委員會議討論綠能概況

 台灣進入檢討調整能源政策關鍵時刻,民間參與恐成方針扭轉的論述主軸。產業界21日建言獲國科會認同,擬有條件擴大考慮核能,未來為發展綠電增設「合理電價」高門檻,而台積電將出資力挺政策與預算。

 國科會主委吳誠文表示,國科會對於未來能源配比,希望持續加大低碳甚至零碳能源比重,因此完全開放產學去研發各種可能性,包括新的核能,對此也會支持。

 總統府國家氣候變遷對策委員會議22日登場,2026年是「淨零科技方案」收官年,能源方針會否調整是焦點。21日國科會委員會議上,從淨零導入民間擴大參與脈絡下,相關改變正醞釀。

 行政院副院長鄭麗君21日對台灣淨零沙盒實驗計畫表示,公民參與由下而上的淨零轉型新模式成果很好,政府減碳創新制度額外引入「社區驅動」新制度,擴大淨零公民社會參與,邀請國科會22日在總統府報告相關成果,這是淨零轉型走出的「台灣模式」。

 國科會委員會議即提出新「淨零科技創新方案」草案,主軸之一就強調社區實作與普惠,放大民間對淨零參與。值得注意,過去企業因參與淨零承受相關成本,如今民間參與淨零承受成本,或成能源方針轉向的敘述主軸。

 吳誠文在會後轉述指出,委員們特別對綠電發展憂心,因台灣有能源自主性低、地形發展綠能難、地狹人產業稠等劣勢,用電量還持續超預估。

 和碩董事長童子賢、台積電資深副總經理何麗梅都有不少建議。何麗梅就提出,台積電很樂意貢獻政府一臂之力,出資力挺科技預算、研發等不足,加速政府淨零科技的研究。

 童子賢則替未來發展新能源新增門檻指出,要考量合理電價。主要因綠電常有昂貴問題,不但產業負擔高成本,甚至導致民間也恐負擔高電價。吳誠文認為合理,未來向政院報告時將納入該重點,但他也強調,核能等新能源發展,依然會堅守賴總統提出的三大條件,加上童子賢的建言,未來發展新能源方針,除安全疑慮、社會共識因素外,也將考量電價成本。