image
20260117產業新聞中心/連線報導

台美關稅拍板15% 傳產嗨翻

高雄市府表示,將強化台美高科技合作基礎,看好半導體與高階製造布局

image
高雄市政府表示,將強化台美高科技合作基礎,也為高雄推動半導體及高階製造產業發展提供更有利環境。圖/本報資料照片
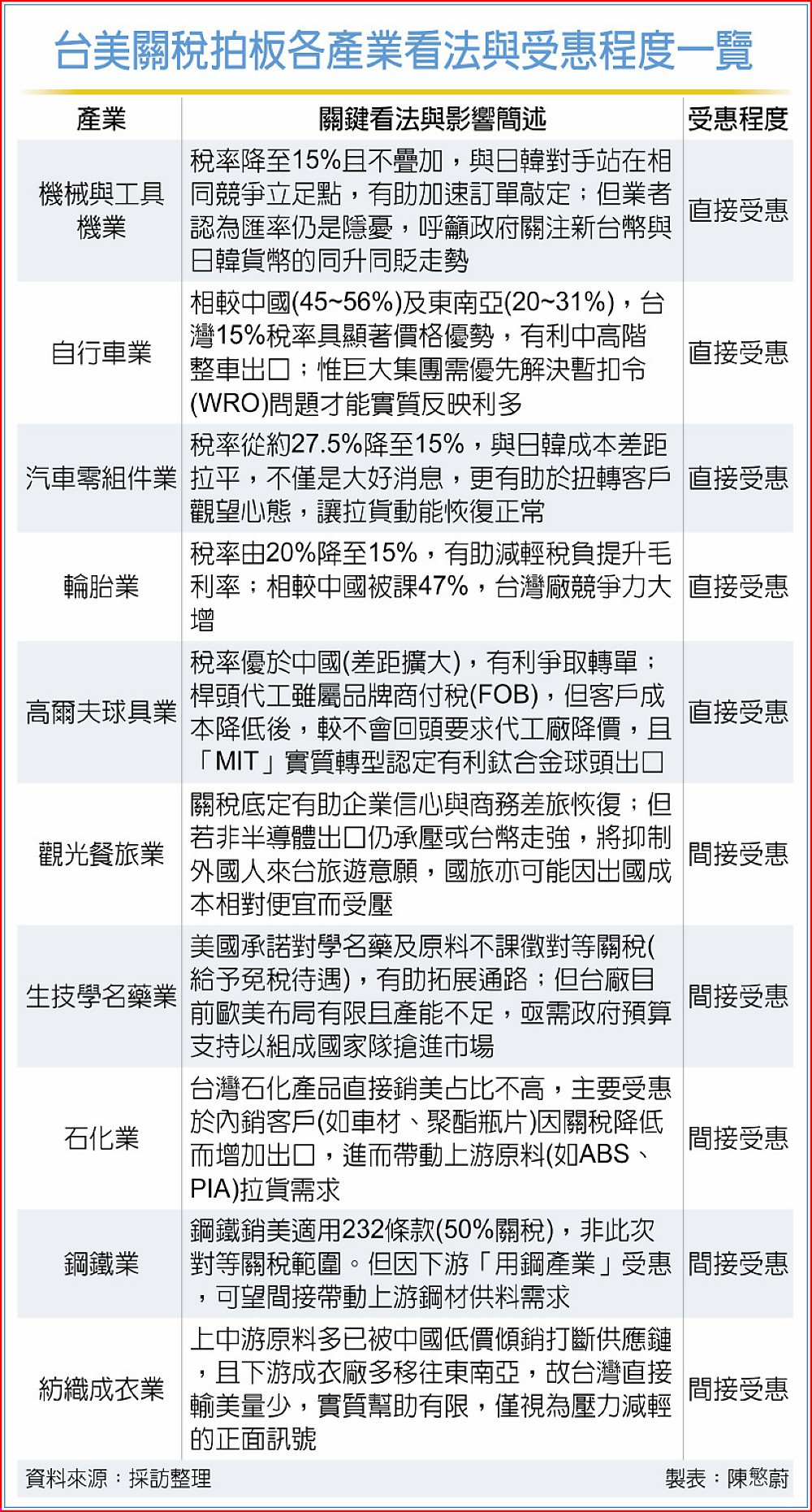
台美關稅拍板各產業看法與受惠程度一覽

 台美對等關稅16日拍板降至15%且不疊加,對自2025年4月起普遍遭到川普關稅的不確定影響的傳統產業而言,經營終於回歸正常且有助競爭。向來是產業重鎮的高雄,市政府表示,將強化台美高科技合作基礎,也為高雄推動半導體及高階製造產業發展提供更有利環境。

 塑化龍頭台塑集團表示,可紓緩傳產營運壓力,自行車業說,台灣產品以15%關稅進入美國市場具顯著價格優勢,對中高階整車與關鍵零組件出口尤為有利。鋼鐵龍頭中鋼表示,對等關稅降低有利於中下游降低成本與接單,對上游鋼廠供料也有幫助,布局最為國際化的紡織業也說,實質幫助不大,但經營壓力減少。

 除近年推動的半導體產業,高市府表示,高雄是全球扣件生產重鎮,北美是主力出口市場,占台灣整體出口比例逾5成,同為高雄重要外銷產業的遊艇製造產業,亦深受美國市場影響,出口占比達8成,其中高雄市更占全國遊艇出口總金額逾8成。

 此次關稅調降,有助產業競爭,尤其遊艇已與其他主要遊艇製造國家如土耳其稅率相當,使本市遊艇產業於國際市場具備同等競爭條件。高市府也將密切觀察與美方協商中有關農、漁、畜產品的最終關稅適用結果,例如高市吳郭魚及鱸魚輸美市占率約占全國出口比例0.04%及0.21%,調降對等關稅至15%有助緩解高市養殖漁民的壓力。

 台化總經理呂文進表示,以前台灣跟韓國差異是6.5%,現均為15%無差異,台化有機會增加外銷美國的產品有ABS、PIA,而且因為內銷的客戶產品輸美關稅降低,例如聚酯瓶片粒、車材等,可預期內銷的PC、ABS及PTA的量可望增加,台化會把握此商機,提高稼動率。

 台灣自行車產業協會、巨大、美利達均指出,越南、柬埔寨、泰國、印度等地仍面臨20~31%的關稅水準,中國大陸更高達45~56%,台灣產品以15%關稅進入美國市場,具備顯著價格優勢,對中高階整車與關鍵零組件出口尤為有利,有助於強化台灣在高階自行車市場的競爭地位。

 鋼鐵業表示,雖然不是台美關稅降稅直接受惠的產業,但許多從台灣出口到美國的產品都是用鋼產業,因此仍對鋼廠產生間接幫助。中鋼高層就表示,對等關稅降低有利於中下游降低成本與接單,對上游鋼廠的供料也有幫助。

 燁輝也指出,川普欲把製造業帶回美國,勢必會帶動擴建的需求,但當地的鋼鐵產能不足,因此鋼價逐漸攀高,屆時台灣鋼廠有機會將50%的鋼鋁關稅轉嫁更多出去,也有利未來發展。台美對等關稅拍板15%傳產迎利多

 上中游紡纖廠表示,台廠目前直接銷美的紡纖品不多,且許多企業已移到東南亞等國外生產,所以對等關稅降為15%,上中游紡纖廠是正面看待、廠商心理壓力可望減少,但實質幫助不大。

 主要加工絲廠力麗總經理陳漢卿表示,集團目前只有加工絲廠輸美,對美關稅降為15%,預期對訂單會成長些、出貨量應會增加。至於下游成衣產業,因多數都已移往東南亞、中東、非洲等地建立產線,台灣輸美關稅降為15%,對成衣產業無直接影響,但方向偏正面,因中長期下來客戶可能對台廠友善而增加訂單。

 不過紡拓會祕書長黃偉基提醒,對國內輸美的化纖、織布廠雖正面,但輸往非美市場的紡纖品面臨最大的阻礙、挑戰是中國大陸紡品的傾銷,關稅反而是其次。(記者顏瑞田、彭暄貽、曾麗芳、陳建宇、袁延壽)