image
20251229呂雪彗/台北報導

經發會顧問會議 聚焦大南方新矽谷

image
行政院30日將召開第3次經發會顧問會議,聚焦六大區域產業生活圈。圖/本報資料照片
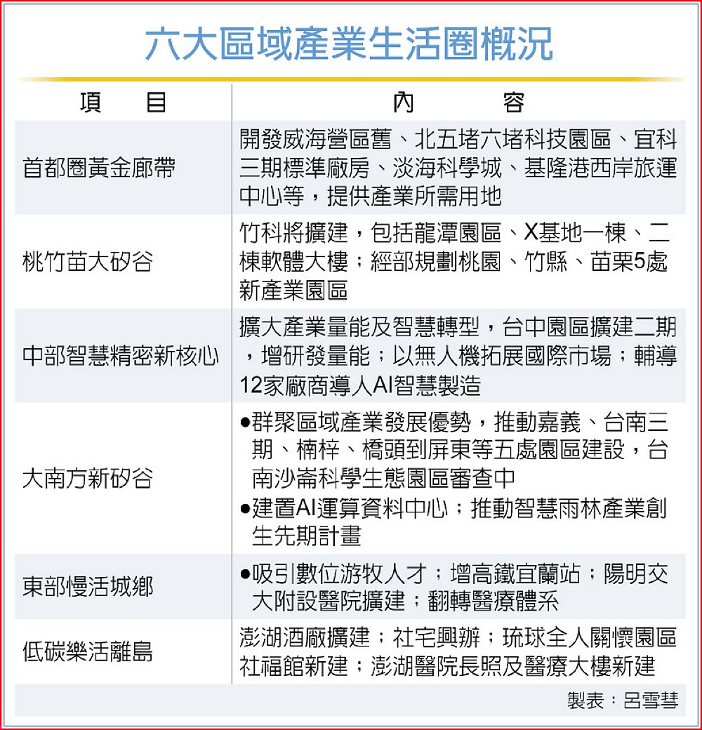
六大區域產業生活圈概況

 行政院30日將召開第3次經發會顧問會議,聚焦六大區域產業生活圈、其中彰南高屏大南方新矽谷,有不小進展,沙崙生態科學園區、也就是南科四期正如火如荼籌設中,將逐步在南科建置算力中心,並為超級及量子電腦預留空間,政府建置算力以提升至15MW為目標。

 相關人士表示,政府規劃「六大區域產業及生活圈」計畫,投入近3,000億在全國各縣市推動150項以上重要地方基礎建設,都將在「後關稅時代」為台灣經濟注入更大量能,期許明年經濟發展至少維持3.5%以上動能。

 6大區域產業生活圈計畫中,大南方新矽谷為重中之重,以沙崙為發展軸心,向外擴張。知情人士說,沙崙科學生態園區已積極籌設中,就是南科四期計畫,未來在沙崙農場新增531公頃園區新基地,旨在發展AI、高效能運算、資安、淨零能源、智慧科技等前瞻科技,結合高鐵站與既有南科,形成科技S廊帶,預估創造年產值約2兆2437億元。另有嘉義、台南三期、楠梓、橋頭到屏東等五處園區在建設,總面積359.03公頃。

 知情人士說,大南方矽谷要結合AI新十大建設計畫,助百工百業導入AI應用;也要提升AI算力,為打造主權AI,國網雲端算力中心日前已啟用,國科會也會在南科預留超級及量子電腦發展空間,提升我國算力,政府算力要從目前4點多MW提升至15MW;AI運算中心資料中心2028年完工。智慧雨林產創生計畫還包括智慧餐飲、智慧照顧及智慧交通等。

 另桃竹苗大矽谷竹科園區將擴建,龍潭園區擴建計畫預計明年提報,X基地軟體第一棟完工,第二棟興建中,2028年7月完工,經部也擬在桃園、竹縣、苗栗規劃五處新設產業園區,以利增加產業用地供給。

 另議題也將觸及人口對策,今年新生兒出生難保11萬人,少子化成台灣重大國安議題。經統計,過去8年政府投入5,600億元盼提高生育率,但成效不佳,賴政府迫切希望突破過去想法,擬從歲出支出結構改革下手,以更大財政資源投入,從婚育家庭生育、養育到教育,給予更大誘因。