image
20251229林于蘅/台北報導

住宅政策轉彎 內政部衝刺空屋轉包租代管

下修社宅興建量,但照顧百萬家戶計畫不變、甚至可提前達標

image
內政部將調整住宅政策推動方向,要把重點放在「包租代管」,以稅優引導空屋釋出,」。但強調照顧百萬家戶的計畫不變、甚至可提前達標。圖/本報資料照片
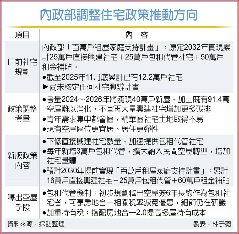
內政部調整住宅政策推動方向

 面對高空屋、高屋齡及淨零趨勢等三大考量,內政部將調整住宅政策推動方向。國土署長吳欣修指出,近三年全國將湧現40萬戶新屋,是過去30~40年不曾見的狂潮,加上既有91.4萬空餘屋,市場顯然難以消化,此時政府不宜盲目衝刺社宅興建量,而要把重點放在「包租代管」,以稅優引導空屋釋出,提供宜居區位、也具彈性的「可移動社宅」。

 政府原訂2032年實現「百萬戶租屋家庭支持計畫」,包含25萬戶社宅、25萬戶包租代管及50萬戶租補。吳欣修說明,雖然下修社宅興建量,但是照顧百萬家戶的計畫不變、甚至可提前達標;明年起將每年新增3萬戶包租代管,預計在2030年可達到25萬戶包租代管、16萬戶社宅及60萬戶租金補貼。

 目前全國已有12.2萬戶直接興建社宅,盤點到2028年可再增1.5萬戶,吳欣修說,這波將主攻北北桃中四個縣市、著重區位選點,預計2030年累計有16萬戶社宅。同時,也將縮減租補戶數,包括排除違章租補,並將學生租補回歸到教育部編列預算,目標2030年降至60萬戶租金補貼。

 吳欣修指出,評估在2024~2026年間將湧現40萬戶新屋,是相當可怕的數字,還可能會延續到2030年;再加上既有的91萬戶空屋,這些房屋在市場上恐難以消化、勢必會面臨要出租,同時還有少子化、青年購屋困難、繼承房屋數量增加等社會變化正在發酵,此時政府的住宅政策必須更有彈性,不宜再大量製造更多房屋、放任空屋。

 吳欣修提到,政府要大量蓋社宅不是辦不到,而是青年居住需求集中在都會區,精華土地已近乎用盡,剩餘國有地多位在杳無人煙處,蓋了恐成另類空屋。

 因此,若透過包租代管制度,搭配稅優及房屋稅2.0等持有制度引導民間空屋釋出做社宅,除緩解市場消化壓力、減輕政府興辦負擔,對民眾而言,不僅區位可滿足,工作地點調整也可「帶著走」,如同「可移動社宅」。