image
20251222陳欣文、呂欣芷/台北報導

留學夯 學貸成教育費剛需

公立研究所學費每年3萬~4.5萬美元、私立更上看8萬美元…

image
今年留學貸款市場最大特徵在於「家庭參與度提高」。以往留學貸款多由學生畢業後自行負擔,如今已有不少家長主動為子女辦理。圖/美聯社
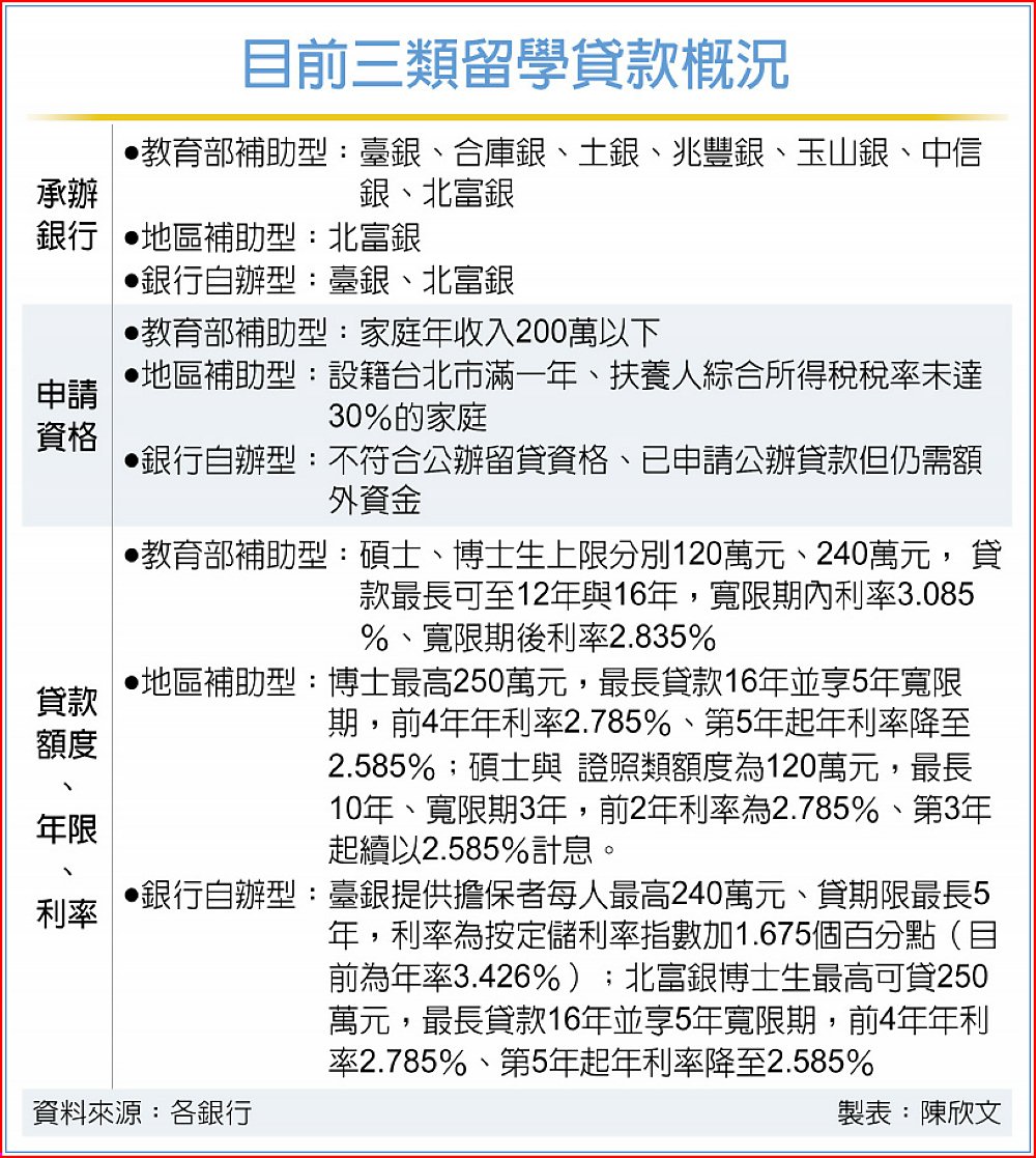
目前三類留學貸款概況

 全球高等教育成本持續攀升,專家指出,以研究所學程為例,國外公立大學研究所每年學費約需3萬至4.5萬美元,私立大學則落在5萬至8萬美元。面對不斷上漲的教育支出壓力,台灣家長普遍有備而來!根據保誠人壽最新「教育金準備大調查」,家長為子女準備的教育基金平均高達481萬元,逾三分之一認為至少需準備500萬元才算合理,反映海外留學已成為多數家庭財務規劃的核心之一。

 過去多依靠政策性留學貸款,讓家庭負擔較能減輕;但隨世代觀念轉變,學貸如今也成為家長規劃教育基金的重要工具。不少銀行觀察到,疫情結束後海外求學潮快速回溫,連帶推升留學貸款需求。銀行業者普遍表示,近年留學貸款承作量呈現穩定上升,2022年起海外留學人數顯著增加,帶動貸款需求明顯成長。

 土地銀行指出,留學貸款近三年新申辦件數與貸放金額均逐年攀升,2025年截至10月底,新申辦件數較2024年同期大增50%,貸放金額更較去年同期成長154%,顯示留學市場回溫強勁。臺灣銀行同樣觀察到相同趨勢,表示除疫情期間暫時放緩外,目前留學貸款承作量已逐步回到疫情前水準。

 其他大型銀行也看見需求與出國人數高度連動。玉山銀行表示,自疫情後申請件數開始回升,2024年成長幅度最為明顯;以目前承作趨勢推估,2025年案件量將與2023年相當。中信銀行則指出,留學貸款雖受到少子化及國際政經環境變動影響,但總體承作量仍維持穩定。

 北富銀以承作台北市青年留學貸款為主,其觀察顯示,2020年因疫情衝擊,新承作金額較2019年大幅減少24%;但2021至2024年間則重回成長軌道。不過2025年相較去年持平,研判與美國、英國、加拿大等主要留學國收緊留學政策有關,部分學生因簽證門檻提高而延後計畫。

 合庫銀行統計,2024年全年留學貸款撥貸件數近50件、金額約3,600萬元;2025年前十月撥貸件數已接近60件、金額達4,500萬元,呈現明顯成長。兆豐銀行則表示,2025年核准件數較去年略為減少,但整體需求仍維持一定水準。

 金融圈分析,今年留學貸款市場最大特徵在於「家庭參與度提高」。以往留學貸款多由學生畢業後自行負擔,如今不少家長主動為子女辦理,將留學貸款納入教育基金整體配置。隨國外名校競爭加劇、台灣家長對國際化程度重視度提高,未來留學需求仍有續增空間,銀行預期2026年留學貸款市場仍將維持溫和成長。