image
20251210陳美君/台北報導

美、歐、日、陸經濟前景 三好一憂

兆豐銀分析,美製造業與服務業景氣持續分岐,成隱憂

image
兆豐銀行徵信處最新總經報告揭秘,國際主要國家經濟金融湧現「三亮點、一隱憂」。圖/美聯社
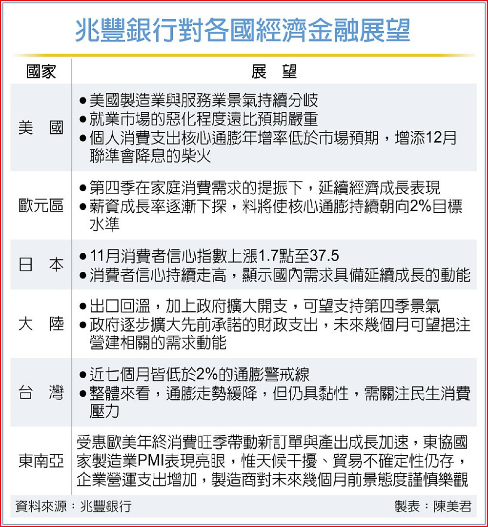
兆豐銀行對各國經濟金融展望

兆豐銀行徵信處最新總經報告揭秘,美國製造業與服務業景氣持續分岐;歐元區下半年經濟成長可望優於上半年;日本消費者信心持續好轉;大陸出口回溫,加上政府擴大開支,可望支持第四季景氣。國際主要國家經濟金融湧現「三亮點、一隱憂」。

兆豐銀行分析,美國製造業與服務業景氣持續分岐,11月美國ISM製造業指數從48.7降至48.2,連續九個月陷入萎縮,反映企業持續受進口關稅的拖累,導致訂單下滑、庫存增加、成本上升及人力縮減。

美國11月ISM服務業指數則是從52.4增加至52.6,為近九個月以來最高水平,景氣展現一定韌性,但新訂單擴張放緩,加上就業持續萎縮,反映需求與勞動力市場仍面臨挑戰。

ADP數據顯示,11月美國民間企業就業人數減聘3.2萬人,較上月增聘4.7萬人有顯著的滑落,並創2023年3月以來最低水平,反映美國就業市場的惡化程度遠比預期嚴重。

聯準會關注的個人消費支出(PCE)核心通膨年增率為2.8%,低於上月及市場預期的2.9%,反映在關稅上漲及消費支出具韌性下,物價仍保持相對穩定,增添12月聯準會降息的柴火。

歐元區下半年經濟成長可望優於上半年,第三季經濟成長季增率上修為0.3%。10月失業率穩定於6.4%、11月通膨增加0.1點至2.2%。兆豐銀認為,歐元區失業人口將維持溫和上升的趨勢,但短期內不會對經濟造成太大影響,第四季可望在家庭消費需求的提振下,延續經濟成長表現,此外,由於薪資成長率逐漸下探,料將使核心通膨持續朝向2%目標水準。

兆豐銀行預期,日本消費者信心將持續好轉,11月消費者信心指數上漲1.7點至37.5。消費者信心持續走高,顯示國內需求具備延續成長的動能。

中國大陸出口回溫,加上政府擴大開支,可望支持第四季景氣。兆豐銀行研判,雖然官方及調研機構RatingDog所編撰的製造業PMI皆呈現萎縮,但出口訂單指數皆大幅增加,工業生產可望溫和復甦。

 另外,有跡象顯示政府正逐步擴大先前承諾的財政支出,未來幾個月可望挹注營建相關的需求動能。