image
20251121呂俊儀/台北報導

歐洲商會建言 加強AI監理

發表《2026年建議書》,聚焦能源韌性、勞動力等六大重點

image
歐洲商會20日舉行建議書發表會,理事長張瀚書(右)與執行長何飛逸(左)拉開布簾。圖/陳君瑋
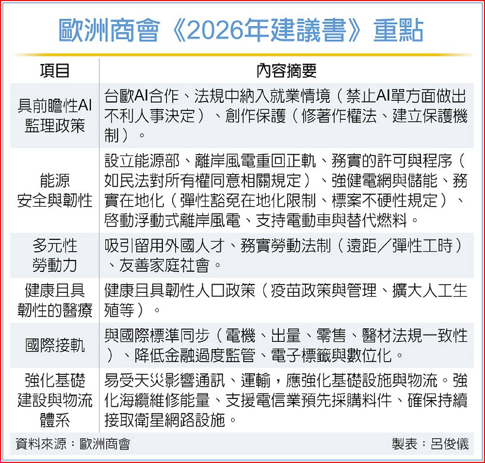
歐洲商會《2026年建議書》重點

 歐洲商會(ECCT)20日發表《2026年建議書》,呼籲政府強化社會、能源與通訊等關鍵基礎設施韌性,並尋求人才短缺長期解方。本次建議的六大重點包括:具前瞻性AI監理政策、能源安全、多元性勞動力、健康且具韌性的醫療、國際接軌與強化基礎建設與物流體系。

 今年建議書以「變局中淬鍊台灣韌性」為主題,提出192項議題,其中64項為新議題。理事長張瀚書說明,過去一年,政府在前一年度建議中的24%已有進展,與去年差不多,但比過去十年平均高。

 對於AI部分,歐洲商會認為,台灣尚缺乏完整、以人為本的AI政策與監理體系。建議建立一套能放大AI效益、同時有效控管風險的制度框架。並在台歐AI合作、就業決策中的AI使用規範,禁止AI單方面做出不利人事決定,以及創作保護等面向持續努力。

 在能源安全與韌性上,歐洲商會表示,再生能源建置進度落後官方目標,原因包括國際政經情勢、法規協調不足、許可限制等。建議設立能源部,集中而且跨部會的統籌機關,確保能源轉型成功,並希望離岸風電重回正軌,3-3能順利執行,也提到開發地熱牽涉土地所有權人同意等問題。

除此,還建議強健電網與儲能、啟動浮動式離岸風電,支持電動車與替代燃料,如加大乘用與商用電動車稅務誘因等。

 人才與勞動力政策部分,歐洲商會提出,外籍居民仍無法比照國民,時有遭遇差別待遇的情形;盼降低「外國特定專業人才」資格門檻;精簡簽證與工作許可申請流程;將符合資格外籍專業人才一律核發「三年期」工作許可作為標準;引進短期商務簽證,或在現行訪客簽證架構下,允許短期工作。

 歐洲商會也認為,台灣勞動法規應更務實,以巨大事件為例,應取消外籍勞工聘僱費,並加強家庭友善政策,包括放寬外籍家庭看護工、提供員工進行生育治療與育嬰假的彈性、AI與人資管理,規範AI在聘僱決策中的使用等。

 針對國際接軌,除歐洲降低金融過度監管、電子標籤與數位化、強化基礎設施與物流,歐洲商會也提到,台灣海纜與行動通訊應變與支援不足,建議強化海纜維修能量,並與國際合作,確保持續接取衛星通訊網路設施。