 
                                    
                                    
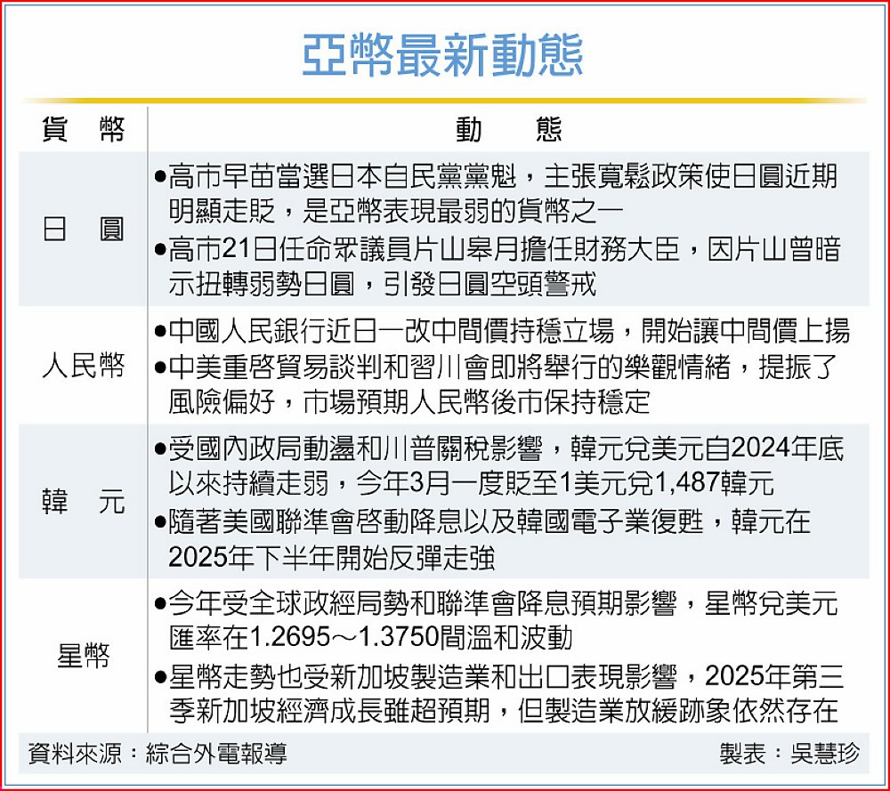
                                    安倍經濟學信徒高市早苗正式當選日本首位女首相的消息,震盪了亞洲金融市場,受此消息影響,21日日圓走貶令美元得到支撐,帶動新一波的亞幣競貶潮,日圓匯價來到150元的價位,但隨後高市任命的日本首位女財相片山皋月,引發日圓空頭警戒。台北匯市的主流意見認為,日圓影響偏向短線,中長期而言,亞幣指標還是要看人民幣的動向,且看升不看貶。
高市早苗上任導致市場普遍認為,安倍晉三的寬鬆路線將重現,日圓應聲走貶,雖一度帶動多數亞幣齊貶,但應屬短期反應,大方向來看,後續亞幣走勢要看三關鍵,首先還是美國降息步伐,其次是高市的貨幣政策態度,三是人民幣中間價走揚,中長線而言,升值走勢較符合目前市場的管點。
資深匯銀主管說,美國聯準會10月降息應已篤定,市場也提前反應,關鍵是下周美國聯準會公布點陣圖,藉以判斷美國至年底前降息碼數,以利差角度來看,美元指數回落將推升亞幣表現。
至於高市早苗是否會對日本央行下指導棋,由於她任命的新財相片山皋月,曾發言主張日圓不應太過弱勢,研判未來日圓應不至於太弱。
更應該注意的是人民幣的動向。銀行外匯部門主管觀察到,人民幣中間價步步上揚,顯然人行希望讓人民幣相對過去強勢,某程度上,甚至希望讓人民幣在亞洲的領域內,可以逐步取代美元地位,加上美元指數中長線回落,日圓、人民幣後續若逐步走揚,會牽動亞幣朝升值方向走。
21日亞幣走勢隨日本政府的人事消息出現變動,韓元大跌0.4%、日圓下挫0.27%、菲律賓披索貶值0.16%、新台幣回落0.13%、星幣及印尼盾各跌0.09%、馬來幣收平盤。而人民幣小升0.08%、泰銖大漲0.28%。
investing.com引述專家分析,地緣政治緊張局勢可能緩解,亞洲市場本周開盤風險偏好情緒溫和,多數地區貨幣兌美元小幅上漲,顯然中美元首會面讓市場人氣有所改善。然樂觀氣氛仍脆弱,一旦兩強談判無實質進展,受美國政府停擺拖累,趨弱的美元可能重拾避險光環收復失土。
富國銀行駐紐約策略師麥肯納(Brendan McKenna)指出,中美緊張局勢升高後,印度盧比、韓元及人民幣的市場情緒低迷,畢竟沒有一家央行願意承擔資本外流或輸入型通膨的風險。市場分析師指出,現在中美談判露曙光,提升市場風險胃口,亞幣可望因資金撤出防禦性部位轉強。