image
20251016蔡惠芳/台北報導

房貸鬆綁滿月 建商嘆壓力有增無減

image
台北市不動產開發公會理事長陳勝宏。圖/蔡惠芳
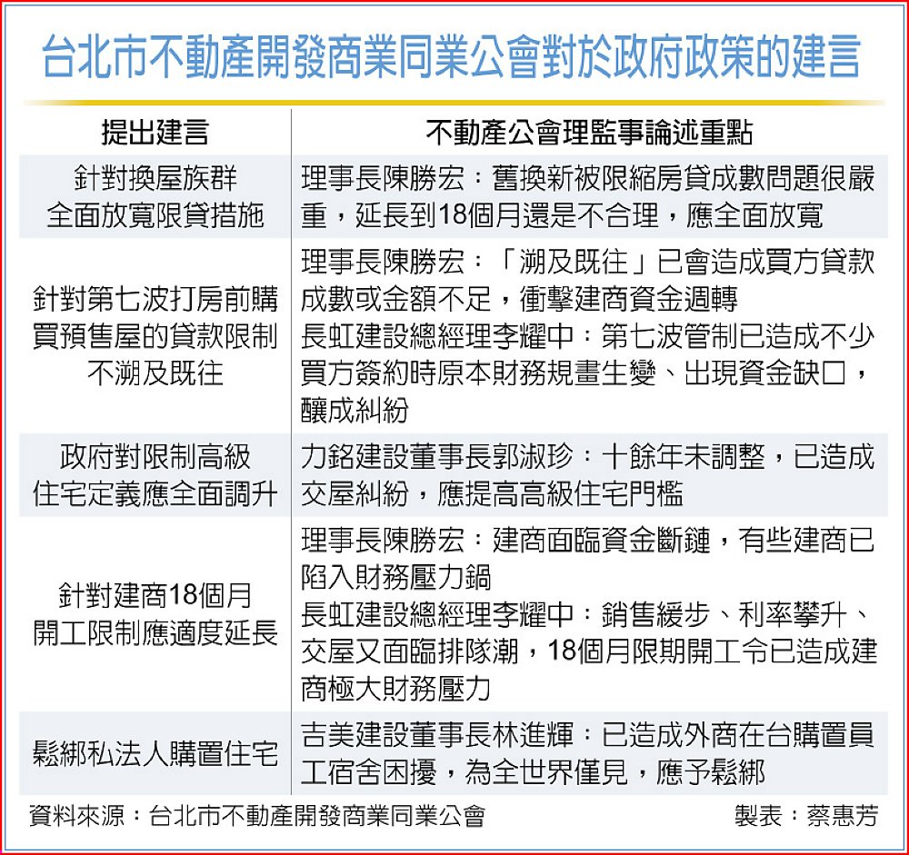
台北市不動產開發商業同業公會對於政府政策的建言

行政院鬆開房貸水龍頭、換屋自住者的一年換屋期限協助處理措施出售原有房屋期限由一年延長為18個月,二大新政策實施滿月,但是台北市不動產開發公會理事長陳勝宏15日表示:「水龍頭鬆開一點,但水庫的水都流不進來!」

 陳勝宏說,現在不論消費者房貸或建商土建融都還是難以取得貸款,就連財務體質較強的建商,也面臨財務壓力鍋的考驗,建請中央銀行鬆綁第七波不動產信用管制,去年第七波不動產管制之前已簽約購屋者應不溯既往。

政策壓抑房貸和不動產金流多年,雖9月行政院鬆開新青安房貸水龍頭、央行延長舊換新協處措施賣房時間至18個月,但多家建商坦言,房貸排隊潮依舊未見紓解,消費者和建商的不動產金流斷鏈壓力有增無減。

 陳勝宏直言,「雖然水龍頭鬆開一點,但水庫的水都流不進來!」新青安排除在銀行法第72-2條以外、釋出額度約1,300億元,且舊換新延長到18個月,但受存款準備率二度調高,抽走市場3,000億元資金影響,仍卡著銀行放款能力,因此水庫流不出多少水,不論消費者或建商土建融要貸到款,還是很難。

吉美建設董事長林進輝表示,在央行限貸令管制不動產金流下,現在建商大概兩、三個月才能賣掉1戶房子,非常辛苦,建議央行酌量適度鬆綁;平均地權條例2.0限制私法人買房,造成外商在台購置主管居所很大困擾,建請政府研議鬆綁。

長虹建設總經理李耀中表示,建商最急需土融限期18個月開工令應及早取消,因房市低迷,案子推出也未必都賣得掉,若硬規定18個月必須開工,加上央行限貸政策造成交屋困難,利率也攀升,造成建商極大的財務負擔,建請央行第七波信用管制應不溯及既往。

力銘建設董事長郭淑珍表示,由於央行有高級住宅門檻、央行第七波溯及既往、第二戶以上改限貸5成或3成且無寬限期,再加上平均地權條例2.0已鎖住轉手空間,已造成交屋糾紛,建請央行應檢討、提高高級住宅總價認定門檻。