image
20220103邱莉玲/台北報導

高運價引糾紛 航商皮繃緊

中遠海運、地中海航運遭FMC調查,萬海赫然在列,震撼國內市場

image
美國解決海運問題盯上十大航商

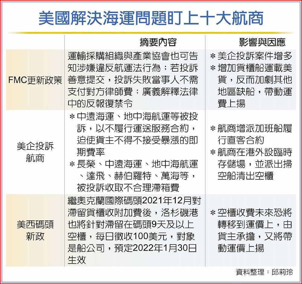
 貨櫃高運價讓貨主壓力飆,加上美國FMC(聯邦海事委員會)更新政策,有利貨主對船公司投訴,傳出投訴案件增多,最新一起是FMC在2021年12月30日公告將調查萬海收取「不合理」滯箱費。

 FMC調查範圍涵蓋萬海2021年春季以來有問題的21個貨櫃,震撼國內市場,也凸顯進入2022年海運市場缺船缺櫃問題只會更嚴重。

 這是繼中遠海運(COSCO)、地中海航運(MSC)被投訴,以不履行運送服務合約,迫使貨主不得不接受暴漲的即期費率,及長榮、中遠海運、MSC、達飛(CMA CGM)、赫伯羅特(Hapag-Lloyd)等,被投訴收取不合理滯箱費之後,又一起全球十大貨櫃航商被FMC調查的案件。

 萬海證實確有此事,並表明萬海在美國地區滯留費和延滯費的收費標準,皆已向主管機關報備,並依相關規則處理。針對FMC的詢問將全力配合,提供相關資料補充、說明,也希望借由這次調查,讓大家了解貨主、拖車、碼頭跟船公司之間的責任,讓供應鏈更順暢。

 萬海表示,貨櫃延滯費收取,是業界為加速客戶還空櫃速度,提高貨櫃周轉率,減少貨櫃在堆場或碼頭場地擁塞措施之一。如果貨主超過免租期,萬海會針對客戶不同個案,給予特別考量與優惠。因應南加州港口當局對於空櫃堆積的疑慮,萬海最近已派出數艘掃空船(sweeper)協助碼頭將空櫃清出。

 空櫃積壓在美西碼頭日益嚴重,甚至被指為碼頭壅堵的罪魁禍首,據洛杉磯港統計,60%的空櫃在碼頭停留九天或更長時間,約當逾7萬個空櫃,連同長灘港空櫃,估計有逾10萬個空櫃積壓,這也造成亞洲出口港缺櫃聲頻傳。

 洛杉磯港已決定這個月祭出空櫃收費計劃,針對滯留在碼頭九天及以上的空櫃,每日徵收100美元,逐日遞增,每天每個櫃子累加100美元,收費對象為航商,洛杉磯港務委員會將在2022年1月13日董事會議審議此收費計畫,預定從1月30日起生效。

 目前貨櫃海運市場為船東賣方市場,一般相信,洛杉磯港一旦祭出空櫃收費計劃,未來將轉移到運價上,由貨主承擔,又將墊高運價。

 法人表示,航商收費都經過FMC審查通過,不會有問題。但基於FMC加強對經營美國市場的全球航商的審查,不論是長約履約或收取滯箱費,國內貨櫃三雄都會全力配合,像是派出加班船履行直客合約,或是派出掃空船清出空櫃,留下部分貨櫃船運載美國貨物出口。

 但這麼一來,恐將排擠及扭曲市場供給,使得其他地區缺船情況加劇,帶動運費上揚,拉長2022年貨櫃海運缺船缺櫃的景氣行情。

 FMC在上周更新政策,除了貨主投訴,運輸採購組織與產業協會也可以將涉嫌違反航運法的行為告知FMC,使個別公司免受可能的報復,例如不裝載貨櫃交付;如果投訴是善意提交,投訴失敗的當事人不需支付對方的律師費,且FMC將廣義解釋法律中的反報復禁令。